尊敬的新老用户:
您好!首先感谢您长期以来对纵横软件的肯定与支持!
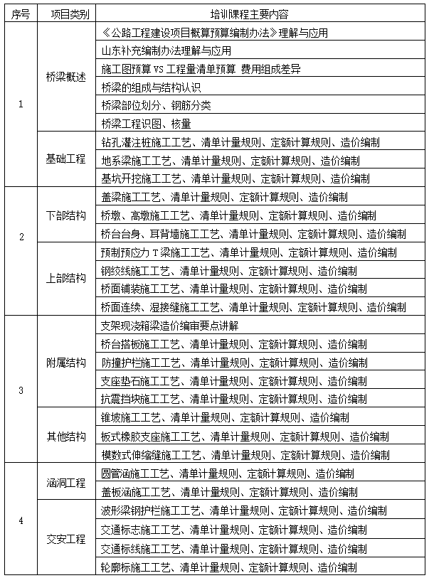
为了更好的服务造价人员,解决实际工作中遇到的疑难问题,加强工程造价管理和项目数据编制能力。应广大造价人员的要求,珠海纵横创新软件有限公司定于2025年11月11日至14日开展 “2025年纵横山东第三十六期公路工程造价实战培训班”,热忱欢迎各公路工程造价及相关行业单位组织人员参加。
公路工程管理、设计、咨询、施工单位及从事公路工程造价、管理、计量等工作相关人员。

培训由珠海纵横创新软件有限公司资深培训讲师主讲,请参会人员自带笔记本电脑、定额书等资料。
培训时间:2025年11月11日至14日
培训地点:济南市
优惠政策
①同一单位报名2人,培训费9.5折;
②同一单位报名3人,培训费9折;
③同一单位报名5人,培训费8.5折;
该优惠政策只针对于方案一
注:1、为保证更好的学习效果,此次培训人数有限,报满即止(以收到的定金时间为准),定金为500元/人。
2、参会学员请自带笔记本电脑,往来交通费及食宿费自理。
3、付款方式:
(1)、支付宝转帐:汇款内容请写明“培训班费用-姓名”
(账号:13844942828 姓名:王洪生)
(2)、微信转账:请联系王洪生 微信号:18660778328
(3)、银行转帐:汇款内容请写明“培训班费用-姓名”
(开户名:王洪生、 开户行:交通银行山东省分行
账号:6222621040002659943 )
(4)、对公转帐
(开户名称:珠海纵横创新软件有限公司
开户行:广发银行股份有限公司珠海体育中心分行、账号:1130 1551 6010 0009 96)
请于2025年11月4日前将培训人员名单发送至会务组(见附表)
联 系 人:
黄爱玲(13153032008)
王洪生(18660778328)
固定电话:0531-85906602;
报名邮箱:1835082984@qq.com